Het lijkt erop dat Kawasaki aan een elektrische motor werkt. Er zijn een aantal patent-tekeningen opgedoken die daarop wijzen. Je zou kunnen denken dat een elektrische Kawasaki op stapel staat. Er zijn twee tekeningen die een aantal interessante dingen over die motor laten zien.
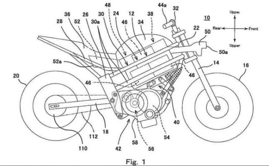
De eerste tekening toont een complete motor. Of beter: een outline van een motor. Alles wat een motor elektrisch maakt, zit er op. Een accu, een elektromotor, stuur, etc. Dat kan suggereren dat Kawasaki in ieder geval een ontwerp in gedachten heeft en werkt aan het patenteren van die ideeën.
De tweede tekening laat een close-up zien van de versnelling en koppeling. De elektrische Kawasaki lijkt een koppeling te hebben. De toevoeging van een versnellingsbak laat een elektrische motor efficiënter draaien. De berijder kan dan het maximale uit de accu kan halen. De toevoeging van een paar versnellingen zou de acceptatie van conventionele motorrijders vergroten. Die willen immers schakelen en koppelen.
Kan nog alle kanten op
De patent tekeningen zijn eerlijk gezegd vrij onduidelijk. De informatie kan volledig onjuist zijn. Kawasaki kan ook gewoon ontwerpen laten patenteren voor toekomstige toepassingen. Dit zou ze in staat stellen om er later op terug te komen. Of de tekeningen verbergen iets heel belangrijks dat wij er niet uit kunnen destilleren. Hoe dan ook laten ze wel zien dat Kawasaki met iets interessants bezig is.
De kans op een elektrische Kawasaki is vrij groot. Kawasaki heeft niet eens zo gek lang geleden elektrisch aangedreven concepten laten zien. Denk aan de vierwielige J Concept. Daarbij heeft het er alle schijn van dat elektrische motoren toch echt de motoren waarop we ooit onze toertochten gaan rijden. Dat Kawasaki ergens werkt aan een elektrische motor is dan ook meer een feit dan een idee.





